Instance Verification Kit (IVK)
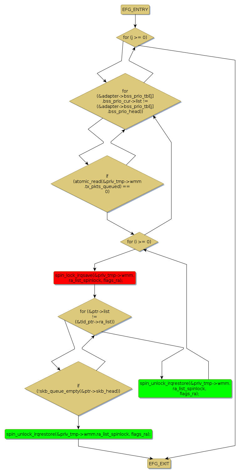
spin lock @ [26945+70+/linux-3.19-rc1/drivers/net/wireless/mwifiex/wmm.c]
Instance Signature: ra_list_spinlock
|
The Matching Pair Graph:
|
|
Function Name
|
Control Flow Graph (CFG)
|
Events Flow Graph (EFG)
|
Source Correspondence
|
|
mwifiex_wmm_get_highest_priolist_ptr
|
|
|
[26018+36+/linux-3.19-rc1/drivers/net/wireless/mwifiex/wmm.c]
|